宜昌最新公布一批校外文化教育培训机构白名单!
信息来源:宜昌发布
发布日期:2019-02-27
为贯彻教育部办公厅等四部门《关于切实减轻中小学生课外负担开展校外培训机构专项治理行动的通知》和宜昌市教育局《关于在全市开展校外培训机构专项治理行动的通知》文件精神,扎实推进辖区内校外培训机构整改工作,伍家岗区教育局制定了《伍家岗区校外培训机构专项治理实施方案》,在政府网站上发布了《伍家岗区关于规范校外培训机构审批意见的公告》,召开了伍家岗区校外培训机构整改工作推进会,让每一家校外培训机构明确了审批范围、标准和整改要求。联合各街办(乡)对校外培训机构进行了执法检查,督促整改落实,确保各校外培训机构依法依规办学。
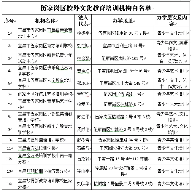
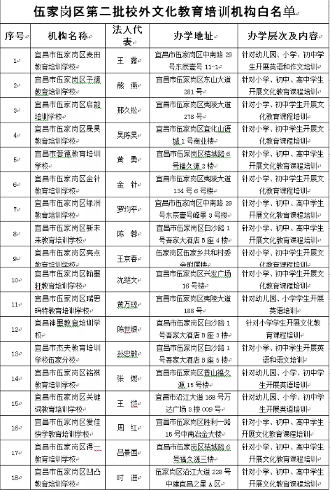
经过整改,伍家岗区已有两批校外文化教育培训机构,取得了教育部门颁发的《中华人民共和国民办学校办学许可证》,为帮助和引导广大学生及家长,选择正规的校外培训学校和机构。现将伍家岗区校外文化教育培训机构白名单予以公告:
